Интернет журныл о промышленности в Украине

Підсилювач потужності на 144 МГц

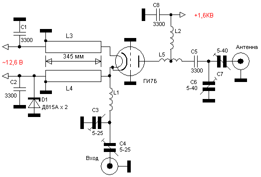
Даний підсилювач потужності виконаний за класичною схемою на потужному металлокерамическом триоде типу ГИ-7Б або ГІ-70БТ і має коефіцієнт посилення за проектною потужністю <20 при вхідній потужності - 10 Вт. Підсилювач забезпечує вихідну потужність близько - 200Вт в даному випадку вихідна потужність підсилювача не більше 250 Вт. Принципова схема підсилювача приведена на рис.1.

Рис Рис.1.

Лампа повинна мати гарне охолодження для цього використовується вентилятор типу ВН-2 або аналогічний має таку ж подачу повітря. Струм спокою лампи вихідного каскаду приблизно дорівнює 30-40 мА і підбирається стабілітроном D1. При максимальній потужності Ік приблизно дорівнює 200 мА.

Вам необхідно звернути увагу на те щоб ємності С1 і С2 мали зазор між пластинами не менше 2-3 мм. Дроселі L3 і L4 можна виготовити з будь-якого коаксіальногокабелю із фторопластовою ізоляцією, щоб від прогріву лампи і під час роботи не відбулося коротке замикання між висновками. Коаксіальний кабель повинен мати невеликий діаметр, для того щоб його було зручно розмістити всередині корпусу підсилювача.

Намотувальні дані:

  • L1 має 4 витка проводу марки ПСР діаметром 1,0 мм внутрішній діаметр намотування котушки 10мм
  • L2 має 6 витків дроту діаметром 0,8 мм внутрішній діаметр намотування котушки 8 мм
  • L5 має 2,5 витка дроту діаметром 2-3 мм внутрішній діаметр намотування котушки 30мм

Підсилювач змонтований на П-образному шасі, що має розміри 220х100х100. Шасі підсилювача розділений перегородкою на відстані 70 мм з боку катодного виводу. Сітковий катодний і накальний висновки виготовлені і хомутиков.

Матеріал підготував Ю. хоронили, (UA9XEX)


Коментарі до статті:

Додав: -

Бажано до схеми прикладати фото готової конструкції щоб було видно монтаж і розташування деталей, також це буде доказом що підсилювач дійсно працює і це не просто намальована схема яку ніхто ніколи не збирав. Дата: 2017-06-07 Додав: Для Яша ГІ-7Б судячи за схемою це тріод, а тріоди в підсилювачах на УКХ можна включати з загальним катодом через сильну схильність до самозбудження на високих частотах, тому їх включають до загальної сіткою. Дата: 2015-03-25 Додав: Яша Лампа включена по схемі із загальною сіткою, а чи можна включити її з загальним катодом? У Гу-50 гранична частота 120 Мгц, так що на 144 МГц вона не котить. Дата: 2015-03-10 Додав: Сірожа Вентилятор теж надоть показувати! Дата: 2014-11-02 Додав: Ігор Здравствуйте!
Як зробити дроселя L3 - L4? Це просто відрізки коаксіальногокабелю? Дата: 2014-09-11 Додав: un7bi яка нахрен гу 50 усилок на 144 Дата: 2014-04-08 Додав: Сабір Привіт Юрій! У мене чомусь не працює цей підсилювач, чи можна у вас подивитися як зібрали його? 73! Сабір UK8IF. Дата: 2010-10-05

Додати коментар:

Як зробити дроселя L3 - L4?
Це просто відрізки коаксіальногокабелю?
У мене чомусь не працює цей підсилювач, чи можна у вас подивитися як зібрали його?